目錄
第一部分?大余縣紀委監委概況
一、部門主要職責
二、機構設置及人員情況
第二部分?大余縣紀委監委2022年部門預算表
一、收支預算總表
二、部門收入總表
三、部門支出總表
四、財政撥款收支總表
五、一般公共預算支出表
六、一般公共預算基本支出表
七、一般公共預算“三公”經費支出表
八、政府性基金預算支出表
九、國有資本經營預算支出表
十、部門整體支出績效目標表
十一、重點項目績效目標表
第三部分?大余縣紀委監委2022年部門預算情況說明
一、2022年部門預算收支情況說明
二、2022年“三公”經費預算情況說明
第四部分?名詞解釋
第一部分?大余縣紀委監委概況
一、部門主要職責
(一)負責全縣黨的紀律檢查工作。貫徹落實黨中央、中央紀委、省委、省紀委、市委、市紀委和縣委關于紀律檢查工作的決定,維護黨的章程和其他黨內法規,檢查黨的路線方針政策和決議的執行情況,協助縣委推進全面從嚴治黨、加強黨風建設和組織協調反腐敗工作。
(二)依照黨的章程和其他黨內法規履行監督、執紀、問責職責。負責經常對黨員進行遵守紀律的教育,作出關于維護黨紀的決定;對縣委工作部門、縣委批準設立的黨組(黨委),各鄉鎮黨委、紀委等黨的組織和縣委管理的黨員領導干部履行職責、行使權力進行監督,受理處置黨員群眾檢舉舉報,開展談話提醒、約談函詢;檢查和處理上述黨的組織和黨員違反黨的章程和其他黨內法規的比較重要或者復雜的案件,決定或者取消對這些案件中的黨員的處分;進行問責或者提出責任追究的建議;受理黨員的控告和申訴;保障黨員的權利。
(三)在縣委領導下,配合縣委巡察工作領導小組組織開展巡察工作,指導縣委巡察工作領導小組辦公室的工作。
(四)負責全縣監察工作。貫徹黨中央、國家監委和省委、省監委、市委、市監委和縣委關于監察工作的決定,維護憲法法律,依法對縣委管理的行使公權力的公職人員進行監察,調查職務違法和職務犯罪,開展廉政建設和反腐敗工作。
(五)依照法律規定履行監督、調查、處置職責。推動開展廉政教育,對縣委管理的行使公權力的公職人員依法履職、秉公用權、廉潔從政從業以及道德操守情況進行監督檢查;對涉嫌貪污賄賂、濫用職權、玩忽職守、權力尋租、利益輸送、徇私舞弊以及浪費國家資財等職務違法和職務犯罪進行調查;對違法的公職人員依法作出政務處分決定;對履行職責不力、失職失責的領導人員進行問責;對涉嫌職務犯罪的,將調查結果移送人民檢察院依法審查、提起公訴;向監察對象所在單位提出監察建議。
(六)負責組織協調全縣全面從嚴治黨、黨風廉政建設和反腐敗宣傳教育工作。
(七)負責綜合分析全縣全面從嚴治黨、黨風廉政建設和反腐敗工作情況,對紀檢監察工作重要理論及實踐問題進行調查研究;組織協調起草、修改本縣紀檢監察規范性文件,參與制定相關法規和規范性文件。
(八)負責組織協調全縣反腐敗追逃追贓和防逃工作,督促有關單位做好相關工作。
(九)根據干部管理權限,負責紀檢監察系統領導班子建設、干部隊伍建設和組織建設的綜合規劃、政策研究、制度建設和業務指導;會同有關方面做好縣紀委縣監委派駐機構、鄉鎮紀檢監察機關領導班子建設有關工作;組織和指導全縣紀檢監察系統干部教育培訓工作等。
(十)完成市紀委市監委、縣委交辦的其他任務。
派駐紀檢監察組主要職責:派駐紀檢監察組由縣紀委監委直接領導、統一管理,向縣紀委監委負責并請示報告工作。主要職責為:
1.督促駐在單位領導班子落實全面從嚴治黨主體責任,特別是督促黨政“一把手”履行好第一責任人責任。監督檢查駐在單位領導班子及其成員遵守《中國共產黨章程》黨規黨紀、執行黨的路線方針政策和決議、推進黨風廉政建設和反腐敗斗爭及廉潔自律、落實“三重一大”有關事項等情況,經常、及時向縣紀委監委報告上述情況及發現的重要問題。受理對駐在單位黨的組織和黨員的檢舉、控告。
2.經縣紀委批準,初步核實反映駐在單位領導班子及縣委管理干部的問題線索;參與審查駐在單位領導班子及縣委管理干部違反黨紀的案件。負責審查駐在單位下屬領導班子及其成員和股級干部違反黨紀的案件,指導駐在單位機關黨組織審查一般干部違反黨紀的案件,必要時可以直接審查。受理駐在單位黨的組織和黨員的申訴。
3.對違反《中國共產黨章程》和其他黨內法規,不履行或者不正確履行職責的駐在單位黨的組織和負有責任的黨的領導干部,按照管理權限對其作出問責決定,或者向有權作出問責決定的黨的組織提出問責建議。
4.協助上級巡察機構做好對駐在單位的巡察工作,不承擔駐在單位配合巡察的日常工作。
5.推動駐在單位開展廉政教育。依法對駐在單位的領導班子和行使公權力的公職人員進行監督,維護憲法和法律,對其依法履職、秉公用權、廉潔從政以及道德操守情況進行監督檢查。發現領導班子和縣委管理的公職人員存在問題的,及時向縣紀委監委報告;發現其他公職人員存在問題的,會同駐在單位開展調查處置。受理對駐在單位監察對象的檢舉、控告。
6.經縣監委批準,負責調查駐在單位股級及以下公職人員涉嫌貪污賄賂、濫用職權、玩忽職守、權力尋租、利益輸送、徇私舞弊以及浪費國家資財等職務違法和職務犯罪案件。受理駐在單位監察對象不服處理決定的復審申請。
7.按照管理權限,對駐在單位違法的公職人員依法作出政務處分決定。對不履行或者不正確履行職責負有責任的領導人員,按照管理權限對其作出問責決定,或者向有權作出問責決定的機關提出問責建議。根據監察結果,對駐在單位廉政建設和履行職責存在的問題等提出監察建議。
8.負責對本派駐機構干部的日常教育、管理和監督。
9.完成縣紀委監委交辦的其他任務。
二、機構設置及人員情況
大余縣紀委監委共有預算單位1個,包括:大余縣紀委監委本級;行政編制機構9個:縣紀委監委機關(內設室、部、辦12個)、縣紀委監委派駐第一至第八紀檢監察組;事業編制機構1個:縣紀委監委技術保障中心。
2022年編制人數小計77人,其中:行政編制人數69人,行政工勤編制人數1人;全部補助事業編制人數7人。
實有人數小計75人,其中:在職人數小計75人,行政在職人數68人,全部補助事業在職人數7人。
離退休人數小計14人;遺屬人數1人。
第二部分?大余縣紀委監委2022年部門預算表












第三部分?大余縣紀委監委2022年部門預算情況說明
一、2022年部門預算收支情況說明
(一)收入預算情況
2022年收入預算總額為1898.58萬元,較上年預算安排增加4.34萬元;財政撥款收入1619.45萬元,較上年預算安排減少74.79萬元;國庫集中支付網上結轉79.13萬元,較上年預算安排增加79.13萬元。
(二)支出預算情況
2022年支出預算總額為1898.58萬元,較上年預算安排增加4.34萬元;其中:
按支出項目類別劃分:
基本支出940.87萬元,較上年預算安排增加1.05萬元;其中:工資福利支出684.32萬元,商品和服務支出255.02萬元,對個人和家庭的補助1.53萬元,資本性支出0萬元。項目支出957.71萬元,較上年預算安排增加296.46萬元;其中:工資福利支出30.56萬元,商品和服務支出860.40萬元,對個人和家庭的補助0萬元,資本性支出66.75萬元。
按支出功能科目劃分:
一般公共服務支出1667.81萬元,較上年預算安排增加62.38萬元;社會保障和就業支出112.78萬元,較上年預算安排增加9.25萬元;衛生健康支出54.20萬元,較上年預算安排增加11.62萬元;住房保障支出53.04萬元,較上年預算安排增加2.25萬元;城鄉社區支出10.75萬元,較上年預算安排增加10.75萬元。
按支出經濟分類劃分:
工資福利支出714.88萬元,較上年預算安排增加72.74萬元;商品和服務支出1115.42萬元,較上年預算安排增加142.38萬元;對個人和家庭的補助1.53萬元,較上年預算安排減少0.18萬元;資本性支出66.75萬元,較上年預算安排增加35.08萬元。
(三)財政撥款支出情況
2022財政撥款支出預算總額為1619.45萬元,較上年預算安排增加61.21萬元;
按支出功能科目劃分:一般公共服務支出1399.43萬元,社會保障和就業支112.78萬元,衛生健康支出54.20萬元,住房保障支出53.04萬元。
按支出項目類別劃分:基本支出940.87萬元,較上年預算安排增加61.21萬元;其中:工資福利支出684.32萬元,商品和服務支出255.02萬元,對個人和家庭的補助1.53萬元,資本性支出0萬元。項目支出678.58萬元,較上年預算安排增加0萬元;其中:工資福利支出30.56萬元,商品和服務支出592.02萬元,對個人和家庭的補助0萬元,資本性支出56萬元。
(四)政府性基金情況
2022年無使用政府性基金預算撥款安排的支出。
(五)國有資本經營情況
2022年無使用國有資本經營預算撥款安排的支出。
(六)機關運行經費等重要事項的說明
2022年部門機關運行經費預算255.02萬元,比2021年預算減少36.44萬元,下降12.5%,主要是為了降低機關運行成本,厲行節約,大力壓縮日常辦公水電費、電腦耗材費,以及公務用車運行維護、一般辦公設備購置等一般性支出費用。
(七)政府采購情況
2022年部門所屬各單位政府采購總額56萬元,其中:政府采購貨物預算56萬元、政府采購工程預算0萬元、政府采購服務預算0萬元。
(八)國有資產占有使用情況
截至2021年12月31日,部門共有車輛6輛,其中,一般公務用車0輛,執法執勤用車6輛。
2022年部門預算安排購置車輛1輛。
(九)項目情況說明(部門本級):
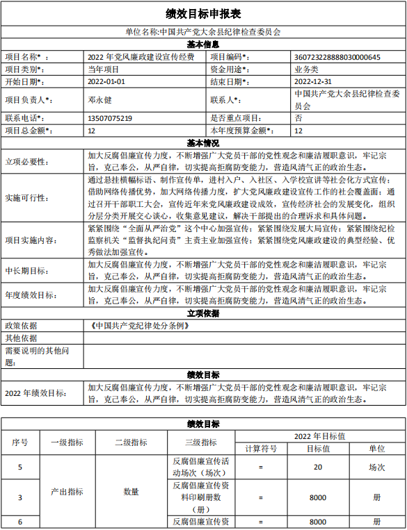
黨風廉政建設宣傳經費
項目概述:通過加強黨風政風建設和宣傳,教育引導廣大黨員干部嚴格遵守黨的紀律和規矩,保持堅強的政治定力,營造風清氣正的良好政治生態。
立項依據:2022部門預算安排
實施主體:大余縣紀委監委
實施方案:根據工作開展情況,合理安排使用資金。
實施周期:2022年1月1日至2022年12月31日
年度預算安排:12萬元
二、2022年“三公”經費預算情況說明
2022年“三公”經費一般公共預算安排50.06萬元。其中:
(一)因公出國(境)費0萬元,比上年增加0萬元。
(二)公務接待費11.20萬元,比上年增加0萬元,主要是嚴格執行了“三公”經費只減不增要求,加強了支出管理,厲行節約。
(三)公務用車運行維護費15.86萬元,比上年增0萬元,主要是加強了公務用車管理,統一有效調度使用,提高用車效率。
(四)公務用車購置費23萬元,比上年增加23萬元,新購置車輛的主要原因是:我委現有執法執勤車輛6輛,其中5輛車的使用年限已達10年以上,且車況較差,不能滿足工作需要,經向縣政府請示報告,同意我委按照“減一補一”原則置換1輛執法執勤用車。
第四部分?名詞解釋
一、收入科目
(一)財政撥款收入:指本級財政當年撥付的資金。
(二)其他收入:指除財政撥款、事業收入、事業單位經營收入等以外的各項收入。
(三)上年結轉和結余:填列2021年全部結轉和結余的資金數,包括當年結轉結余資金和歷年滾存結轉結余資金。
二、支出科目
(一)一般公共服務支出:反映行政單位(包括實行公務員管理的事業單位)的基本支出。
(二)社會保障和就業支出(類)行政事業單位離退休(款)機關事業單位基本養老保險繳費支出(項):反映機關事業單位實施養老保險制度由單位繳納的基本養老保險費支出。
(三)醫療衛生與計劃生育支出(類)行政事業單位醫療(款)行政單位醫療(項):反映財政部門集中安排的行政單位基本醫療保險繳費經費,未參加醫療保險的行政單位的公費醫療經費,按國家規定享受離休人員、紅軍老戰士待遇人員的醫療經費。
(四)住房保障支出(類)住房改革支出(款)購房補貼(項):反映按房改政策規定,行政事業向符合條件職工(含離退休人員)、軍隊(含武警)向轉役復員離退休人員發放的用于購買住房的補貼。
(五)“三公經費”:納入財政預決算管理的“三公”經費,是指部門用財政撥款安排的因公出國(境)費、公務用車購置及運行費和公務接待費。其中,因公出國(境)費反映單位公務出國(境)的國際旅費、國外城市間交通費、住宿費、伙食費、培訓費、公雜費等支出;公務用車購置及運行費反映單位公務用車車輛購置支出(含車輛購置稅)及租用費、燃料費、維修費、過路過橋費、保險費、安全獎勵費用等支出;公務接待費反映單位按規定開支的各類公務接待(含外賓接待)支出。
(六)機關運行經費:指各部門的公用經費,包括辦公及印刷費、郵電費、差旅費、會議費、福利費、日常維修費、專用材料及一般設備購置費、辦公用房水電費、辦公用房取暖費、辦公用房物業管理費、公務用車運行維護費以及其他費用。
